NEWS
新 闻 动 态
|
环保部:钢铁、水泥等13个行业下半年核发排污许可证时间:2017-08-09 2017-08-05 中国大气网 中国大气网 文章导读 环保部2017年率先对火电、钢铁、有色金属冶炼、焦化、石油炼制、化工、原料药、农药、氮肥、造纸、纺织印染、制革、电镀、平板玻璃、农副食品加工等15个行业核发排污许可证,其中造纸和火电两个行业的企业要求在2017年6月底前取到排污许可证,其他13个行业在2017年下半年全面开展。 ▲ 来源:环保部发布、中国新闻网 据环保部网站消息,环保部近日发布《固定污染源排污许可分类管理名录(2017年版)》。环境保护部规划财务司有关负责人表示,2017年率先对火电、钢铁、有色金属冶炼、焦化、石油炼制、化工、原料药、农药、氮肥、造纸、纺织印染、制革、电镀、平板玻璃、农副食品加工等15个行业核发排污许可证,其中造纸和火电两个行业的企业要求在2017年6月底前取到排污许可证,其他13个行业在2017年下半年全面开展。 据悉,《排污许可名录》规定到2020年共有78个行业和4个通用工序要纳入排污许可管理,同时规定,除这些行业外,如果已被环保部门确定为重点排污单位和排污量达到规定数量的,也需要纳入排污许可管理。对于《排污许可名录》以外的企业事业单位和其他生产经营者,暂不需要申请排污许可证。 据了解,环保部按照排污单位污染物产生量、排放量和环境危害程度不同,将排污单位分为重点管理和简化管理两类。在78个行业和4个通用工序中,对41个行业和3个通用工序,提出全部进行排污许可重点管理;8个行业全部进行简化管理;剩余的29个行业和1个通用工序根据生产工艺特点或者生产规模进行重点管理或简化管理。 环境保护部规划财务司有关负责人解释,排污许可证实现差异化管理的基本依据是企业事业单位及其他生产经营者的污染物产生量、排放量和环境危害程度不同。如石化、火电等污染大的行业实行重点管理;玻璃制品制造、纸制品制造等污染轻的行业实行简化管理;对于使用水性漆的家具制造等基本不产生污染的则暂不核发排污许可证。 据悉,在《排污许可名录》编制过程中,重点考虑排污许可与建设项目分类管理目标的衔接。编制环境影响报告书的行业基本属于排污许可重点管理行业;编制报告表的行业基本属于排污许可简化管理行业;编制登记表的行业绝大多数暂不纳入排污许可管理。 继火电和造纸两个行业换发新的排污许可证后,环保部在7月底正式出台文件,开始对钢铁和水泥两个行业核发排污许可证。以下为具体文件内容:
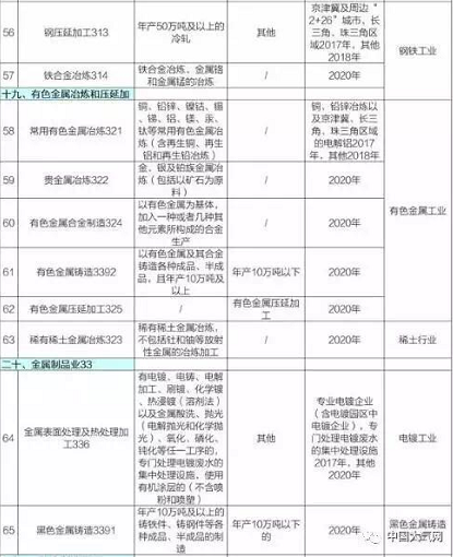
为贯彻落实《中华人民共和国环境保护法》《中华人民共和国大气污染防治法》《中华人民共和国水污染防治法》等法律法规和《国务院办公厅关于印发控制污染物排放许可制实施方案的通知》(国办发〔2016〕81号),完善排污许可技术支撑体系,指导和规范钢铁、水泥工业排污单位排污许可证申请与核发工作,现批准《排污许可证申请与核发技术规范 钢铁工业》和《排污许可证申请与核发技术规范 水泥工业》为国家环境保护标准,并予发布。 标准名称、编号如下: 一、《排污许可证申请与核发技术规范 钢铁工业》(HJ846-2017) 二、《排污许可证申请与核发技术规范 水泥工业》(HJ847-2017) 以上标准自发布之日起实施,由中国环境出版社出版,标准内容可在环境保护部网站(kjs.mep.gov.cn/hjbhbz/)查询。 特此公告。 环境保护部 2017年7月27日 抄送:各省、自治区、直辖市环境保护厅(局),新疆生产建设兵团环境保护局,环境保护部环境标准研究所,环境工程评估中心。 环境保护部办公厅2017年7月28日印发 以下为《固定污染源排污许可分类管理名录(2017年版)》全文 中华人民共和国环境保护部令 第45号 《固定污染源排污许可分类管理名录(2017年版)》已于2017年6月19日由环境保护部部务会议审议通过,现予公布,自发布之日起施行。 环境保护部部长李干杰 2017年7月28日 固定污染源排污许可分类管理名录 (2017年版) 第一条为实施排污许可证分类管理、有序发放,根据《中华人民共和国水污染防治法》《中华人民共和国大气污染防治法》《国务院办公厅关于印发控制污染物排放许可制实施方案的通知》(国办发〔2016〕81号)的相关规定,特制定本名录。 第二条国家根据排放污染物的企业事业单位和其他生产经营者污染物产生量、排放量和环境危害程度,实行排污许可重点管理和简化管理。 第三条现有企业事业单位和其他生产经营者应当按照本名录的规定,在实施时限内申请排污许可证。 第四条企业事业单位和其他生产经营者在同一场所从事本名录中两个以上行业生产经营的,申请一个排污许可证。 第五条本名录第一至三十二类行业以外的企业事业单位和其他生产经营者,有本名录第三十三类行业中的锅炉、工业炉窑、电镀、生活污水和工业废水集中处理等通用工序的,应当对通用工序申请排污许可证。 第六条本名录以外的企业事业单位和其他生产经营者,有以下情形之一的,视同本名录规定的重点管理行业,应当申请排污许可证: (一)被列入重点排污单位名录的; (二)二氧化硫、氮氧化物单项年排放量大于250吨的; (三)烟粉尘年排放量大于1000吨的; (四)化学需氧量年排放量大于30吨的; (五)氨氮、石油类和挥发酚合计年排放量大于30吨的; (六)其他单项有毒有害大气、水污染物污染当量数大于3000的(污染当量数按《中华人民共和国环境保护税法》规定计算)。 第七条本名录由国务院环境保护主管部门负责解释,并适时修订。 第八条本名录自发布之日起施行。
![]()
|






